和ごころをもって
日本の文化を愛してやまない私が、日々の気になった事などを気ままに綴っています。
[LiveMakerメイキング?] 戦闘編④
いよいよ敵さんの出番です!
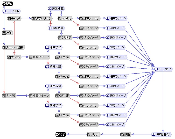
チャートの全体はこんな感じです。

フラグとか使えばもうちょっとスッキリするかなーと思うのだけど、
良い方法が思い浮かばない為にごちゃごちゃしてます(^^;
内容を簡単にまとめると、
まず敵が攻撃するキャラクターをランダムで選択してもらいます。
そこから更にランダムで通常攻撃と特殊攻撃に分岐します。
後はキャラクターの時と同じように計算。
更にダメージがキャラクターの体力を超過しないように調整。
こんな感じで中身はシンプルです。防御は面倒なので省きました。
そうそう。最後にキャラクターが防御を選択した場合の為に、
防御フラグをFALSEに戻す計算を入れておきます。
そうしないとずっとダメージが軽減されちゃいますしね。
……あれ。思ったより簡単に説明終わっちゃった……(´ω`;)
ここまで全体の流れを大雑把に書いてきましたが、
これだけで大体のものは作れるはずです。
ただそれだけでは物足りないので、
途中で画面を揺らしたりエフェクトを表示したり、
はたまたセリフやカットインを入れたりすると良いと思います。
次回は体力の表示方法とか細かい所の補足を書いていけたらなと思います。
チャートの全体はこんな感じです。
フラグとか使えばもうちょっとスッキリするかなーと思うのだけど、
良い方法が思い浮かばない為にごちゃごちゃしてます(^^;
内容を簡単にまとめると、
まず敵が攻撃するキャラクターをランダムで選択してもらいます。
そこから更にランダムで通常攻撃と特殊攻撃に分岐します。
後はキャラクターの時と同じように計算。
更にダメージがキャラクターの体力を超過しないように調整。
こんな感じで中身はシンプルです。防御は面倒なので省きました。
そうそう。最後にキャラクターが防御を選択した場合の為に、
防御フラグをFALSEに戻す計算を入れておきます。
そうしないとずっとダメージが軽減されちゃいますしね。
……あれ。思ったより簡単に説明終わっちゃった……(´ω`;)
ここまで全体の流れを大雑把に書いてきましたが、
これだけで大体のものは作れるはずです。
ただそれだけでは物足りないので、
途中で画面を揺らしたりエフェクトを表示したり、
はたまたセリフやカットインを入れたりすると良いと思います。
次回は体力の表示方法とか細かい所の補足を書いていけたらなと思います。
PR
この記事にコメントする
オススメ
カレンダー
カテゴリー
最新記事
(02/07)
(02/06)
(02/05)
(02/04)
(02/03)
ブログ内検索
最新コメント
プロフィール
HN:
ちゃこるぅ
性別:
女性
